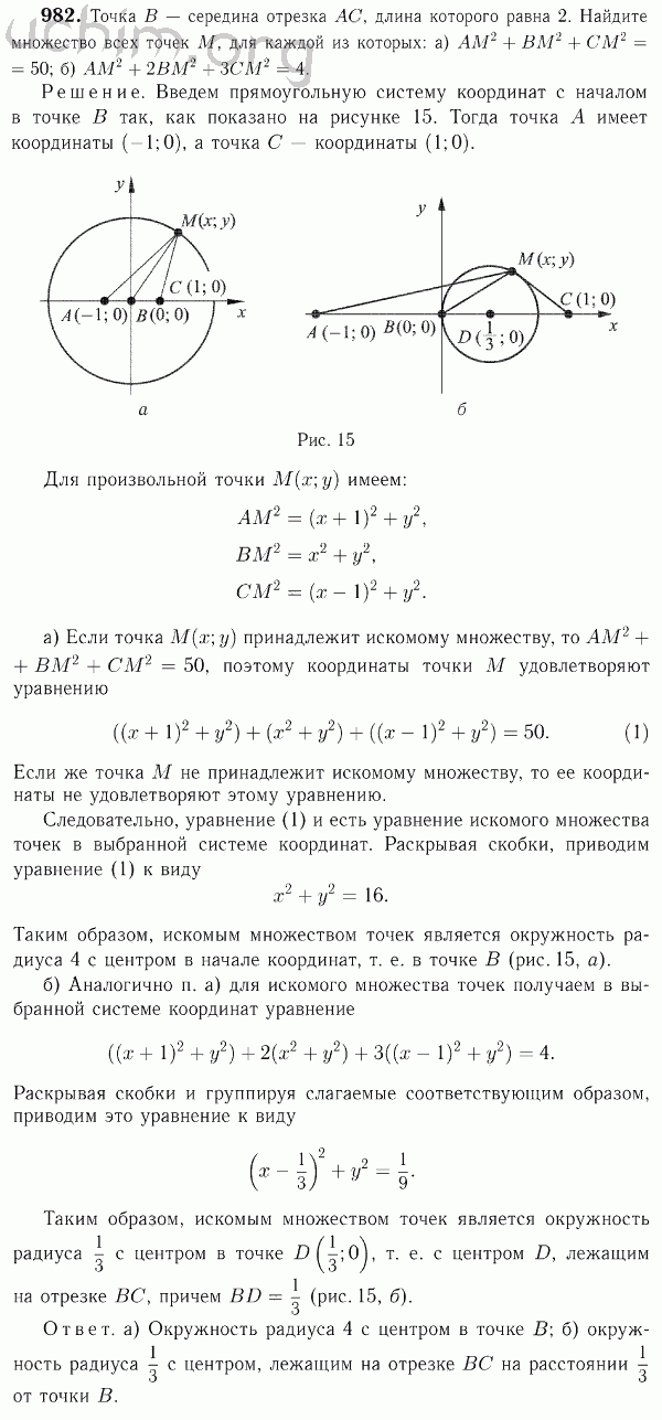
Номер 982 - Решебник по геометрии 7-9 класс Атанасян
Вы открыли задание номер 982 из решебника на uchim.org.
Другие номера:
← 955 956 957 958 960 961 962 963 964 965 966 967 968 969 970 971 972 973 974 975 976 977 978 979 980 982 983 985 986 987 988 989 990 991 912 913 914 915 916 917 918 919 920 921 922 923 924 925 926 927 928 →
(кликните по решению, если нужно изменить размер)

Введите номер задания:
Всё для учебы » ГДЗ бесплатно » » Номер 982 - Решебник по геометрии 7-9 класс Атанасян