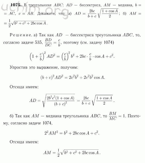
Номер 1075 - Решебник по геометрии 7-9 класс Атанасян
Вы открыли задание номер 1075 из решебника на uchim.org.
Другие номера:
← 1046 1047 1048 1049 1050 1051 1052 1053 1056 1057 1058 1059 1060 1061 1062 1063 1064 1065 1066 1067 1068 1069 1070 1071 1072 1075 1076 1077 1078 1079 1080 1081 1082 1083 1084 1085 1086 1087 1088 1089 1090 1091 1092 1093 1094 1095 1096 1097 1098 1099 1100 →
(кликните по решению, если нужно изменить размер)

Введите номер задания:
Всё для учебы » ГДЗ бесплатно » » Номер 1075 - Решебник по геометрии 7-9 класс Атанасян