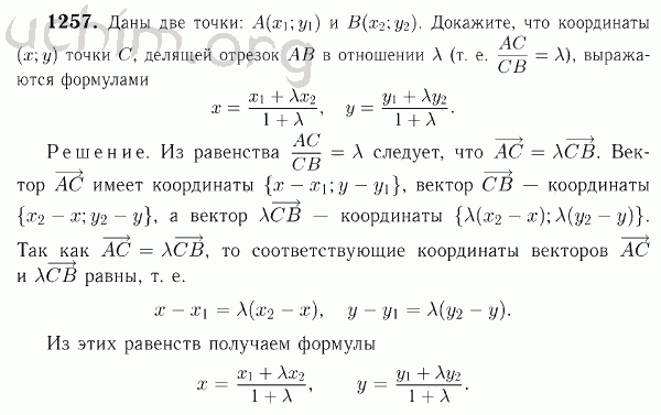
Номер 1257 - Решебник по геометрии 7-9 класс Атанасян
Вы открыли задание номер 1257 из решебника на uchim.org.
Другие номера:
← 1157 1158 1159 1160 1161 1162 1163 1164 1165 1166 1167 1168 1169 1170 1172 1173 1174 1175 1176 1178 1179 1180 1181 1182 1256 1257 1258 1259 1260 1261 1262 1263 1264 1265 1266 1267 1268 1269 1270 1271 1272 1273 1274 1275 1276 1277 1278 1279 1280 1281 1282 →
(кликните по решению, если нужно изменить размер)

Введите номер задания:
Всё для учебы » ГДЗ бесплатно » » Номер 1257 - Решебник по геометрии 7-9 класс Атанасян