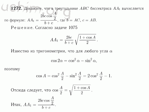
Номер 1272 - Решебник по геометрии 7-9 класс Атанасян
Вы открыли задание номер 1272 из решебника на uchim.org.
Другие номера:
← 1173 1174 1175 1176 1178 1179 1180 1181 1182 1256 1257 1258 1259 1260 1261 1262 1263 1264 1265 1266 1267 1268 1269 1270 1271 1272 1273 1274 1275 1276 1277 1278 1279 1280 1281 1282 1283 1284 1285 1286 1287 1288 1289 1290 1291 1292 1293 1294 1295 1296 1297 →
(кликните по решению, если нужно изменить размер)

Введите номер задания:
Всё для учебы » ГДЗ бесплатно » » Номер 1272 - Решебник по геометрии 7-9 класс Атанасян